LW-PLA im Einsatz

3D-Druck rund um die RG65..

Moderator: Uwe

Forum-Informationen:
3D-Druck wird für den Modellbau immer interessanter.
Darum gibt es jetzt hier einen neuen Bereich für Themen rund um das Thema 3D-Druck.
3D-Drucker, Filamente, Slicer, 3D-CAD, 3D-Projekte etc...

Re: LW-PLA im Einsatz

Beitrag: #31Beitragvon GER OK 712 » 11.01.2021, 08:45


Hallo Torti,

Danke für die schnelle Antwort.

Das letzte Bild hat es mir verständlich gemacht.
Du unterbrichst den Steg/Verstärkung nochmal an dieser Stelle (Bild). Damit ist klar das der
Spiralmodus durchläuft. Danke das habe ich verstanden.

Das kleine "Übel" des Spalts in der Außenhaut. Na ja, klebt man zu.....ist OK.

Danke für deine Mühe

Kuddel
Dateianhänge
11.jpeg
GER OK 712
 

Re: LW-PLA im Einsatz

Beitrag: #32Beitragvon GER OK 712 » 11.01.2021, 08:50


Hallo Torti,

Noch eine Frage.
Wie machst Du das hier? Bild......

Ist das eine besondere Funktion im Sliker?

Kuddel
Dateianhänge
7.jpeg
8.jpeg
GER OK 712
 

Re: LW-PLA im Einsatz

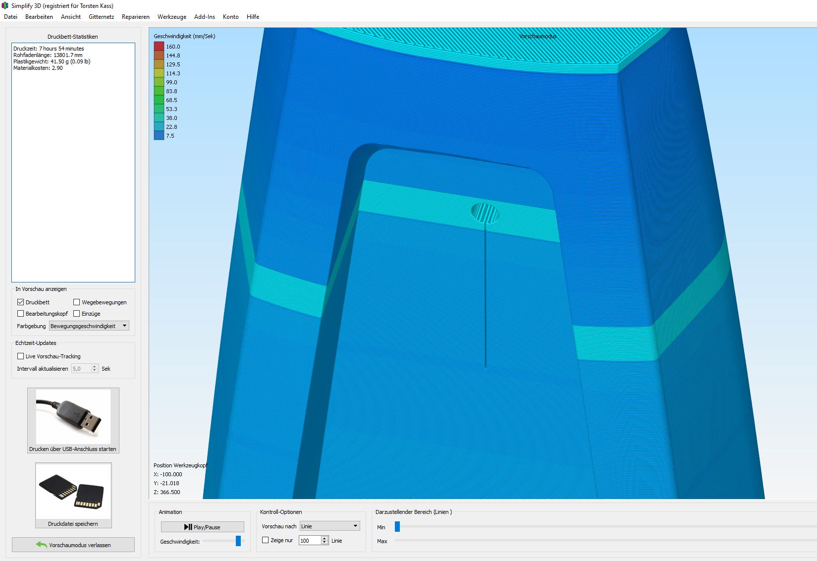
Beitrag: #33Beitragvon Torti » 11.01.2021, 12:12


Ja, Kuddel,
ist eine schöne Funktion von S3D. Bei diesem Slicer kann man den Druck in Prozesse unterteilen.
In diesem Fall ist der erste Prozess ein reiner Vasendruck bis Prozess 2. Der Prozess beginnt ca. 2mm unterhalb des Ruderkokers und geht auch ca. 2mm darüber hinaus. Der zweite Prozess ist geändert auf Normaldruck mit 2 Perimeter. Ausserdem hat habe ich 3 Bodenlagen und 3 Decklagen eingestellt. So wird der Koker sehr stabil und dicht. Der dritte Prozess ist wieder Vasendruck.
Kann aber nur S3D.
MfG Torti

GER 175
Torti
Alter Hase
Alter Hase
 
Beiträge: 368
Registriert: 01.10.2012, 18:53
Wohnort: Kiel
Titel: Ahnungsloser

Re: LW-PLA im Einsatz

Beitrag: #34Beitragvon tino » 11.01.2021, 12:30


Das scheint ein Vorteil von S3D zu sein.
Bin gerade am rumspielen im Freecad: als Koker von oben und unten einen Zylinder einzuschieben mit einem inneren Abstand von 0.5mm und diese beiden im Solid via Boolean abzuziehen. Mal sehen ob ich das hinbekomme.
Gruss Martin SUI95 - https://myw.ch/wordpress/
tino
Alter Hase
Alter Hase
 
Beiträge: 173
Registriert: 23.11.2018, 14:20
Titel: Newcomer
Segelnummer: SUI95
Bootstyp: DF65MantaEvoStardust

Re: LW-PLA im Einsatz

Beitrag: #35Beitragvon Torti » 11.01.2021, 14:18


Das sollte absolut problemlos gehen.
und dann noch die Stütze mit entsprechenden Abstand rein. Brauchst du für als "Stützstruktur" für den Druck, sonst fallen dir die Layer ein.
MfG Torti

GER 175
Torti
Alter Hase
Alter Hase
 
Beiträge: 368
Registriert: 01.10.2012, 18:53
Wohnort: Kiel
Titel: Ahnungsloser

Re: LW-PLA im Einsatz

Beitrag: #36Beitragvon andyhoff » 11.01.2021, 15:01


Im Prinzip gehen solche Höhen-Modifizierter auch bei anderen Slicern .. das ist nichts besonderes mehr. Prusa kann das auf jeden Fall. Glaube aber nicht ob der auch zwischen Spiral auf Normal .. und wieder zurück schalten kann. Man kann dann für den gewählten Bereich gezielt die Parameter anpassen.
Man könnte sich aber damit behelfen das man nicht Spiral .. sondern ganz einfach mit einer Wandlinie druckt und die Naht unten Rumpfmitte festlegt. Dann hat man als Nebeneffekt noch eine schöne Mittenmarkierung :) die man mit einem Cutter auch schön entfernen kann.
Gruß Andy
RG65 .. Respekt wer's selber baut!
Benutzeravatar
andyhoff
Foren Legende
Foren Legende
 
Beiträge: 1033
Registriert: 14.10.2011, 07:59
Wohnort: Bayern / Oberpfalz
Titel: Spielzeugsegler
Segelnummer: GER120
Bootstyp: Home of MANTA design

Re: LW-PLA im Einsatz

Beitrag: #37Beitragvon Torti » 11.01.2021, 15:51


Absolut richt ig Andy! So kann man die Teile auch besser ausrichten, denn man hat einen Nullpunkt für die Verbindung.

Habe auch gestern noch einmal für dich gespielt...
Habe meinen Rumpf noch einmal gedruckt, um die Parameter für dickere Wände zu verifizieren. Ich wollte eigentlich auf 0,7mm runter, habs aber nicht geschafft.
Die Abhängigkeit von Geschwindigkeit und Düsendurchmesser ist noch größer als gedacht.
Wie auf den Bildern zu sehen ist, bin ich runter auf 85 Prozent für den Multi gegangen. Natürlich wieder mit einer 0,4er Düse, da die jeder hat. Geschwindigkeit auf 27mm/s und meine bewährten 242 Grad. Leider bin ich wieder bei knapp über 0,8mm gelandet. Für 0,7 müssen es wohl irgendwas zwischen 75 und 80 Prozent sein. Das würde ca. 7g sparen.
Mit den 74g für die Rumpfteile bin ich trotzdem extrem zufrieden. Roderkoker, Heckspiegel und Bugspant sind gleich mitgedruckt. Es fehlen nur noch die Masttasche, Deckelring und der Halter fürs Schotservo.
Das sind zusammen keine 15g.
...und es ist noch nichts ausgeschnitten! Durch die Ausschnitte im Rumpf gehen noch einmal 3-4g verloren.
Ich tippe auf 90g, wenn alles verklebt ist. Bisschen verschleifen (-2g) und bisschen Lack...100g fertig zur Montage.

Für euren Slicer solltet ihr als Gewicht des Filaments 1,24 g/qcm eingeben, dann stimmen die Gewichtsangaben vom Slicer sehr gut mit den tatsächlichen Werten überein.

Noch ein paar Bilder:

9.jpg


IMG_20210111_151316[1].jpg


IMG_20210111_151326[1].jpg


IMG_20210111_151351[1].jpg


IMG_20210111_151414[1].jpg


10.jpg


IMG_20210111_151533[1].jpg
MfG Torti

GER 175
Torti
Alter Hase
Alter Hase
 
Beiträge: 368
Registriert: 01.10.2012, 18:53
Wohnort: Kiel
Titel: Ahnungsloser

Re: LW-PLA im Einsatz

Beitrag: #38Beitragvon GER OK 712 » 11.01.2021, 16:45


Hallo Torti,

Eine Spezialfunktion des Slicers. Aha....... Schade der Slicer IdeaMaker kann das nicht.

Dann habe ich die Möglichkeit die Andy vorgeschlagen hat. In dieser Art drucke ich die IOM-Boote.
Damit kann ich die Wandparametersteuern. Und die von Dir beschriebende Methode benutzen.

Also die RG auch so drucken. Diesen Ansatzpunkt ebend verstecken. Wie Andy schon beschrieben hat.
zB in der Kiellinie.

Eine wirklich gute Idee zusätzliche Bauteil schon mit der Rumpfform mitzuducken. Erspart viel Arbeit und
genaues Ausrichten. :bounce:

Danke Kuddel
GER OK 712
 

Re: LW-PLA im Einsatz

Beitrag: #39Beitragvon andyhoff » 11.01.2021, 16:49


Danke Torti .. verstehe.

@Tino
meintest du in etwa so?
Bildschirmfoto 2021-01-11 um 16.37.24.png

Bildschirmfoto 2021-01-11 um 16.38.00.png

Jeweils vorn-hinten einen Keil von knapp 0,1mm als Verstärkung aus dem Solid abziehen und die Bohrung von oben-unten mit einem Steg von etwa 0,5mm stehen lassen. Dann druckt er den Koker im Spiralmodus direkt mit. Muss nur noch der Steg hinterher durchgebohrt werden.

Ob das dicht wird? :) .. denke schon.
Man könnte danach aber auch die Bohrung mit Harz benetzen und eine entsprechende Welle(mit Trennwachs) einstecken. So werden von innen alle Poren verschlossen und nebenbei auch die Stege verklebt. Wobei die durch das aufschäumen wohl sowieso schon weitgehend dicht seien werden.
Gruß Andy
RG65 .. Respekt wer's selber baut!
Benutzeravatar
andyhoff
Foren Legende
Foren Legende
 
Beiträge: 1033
Registriert: 14.10.2011, 07:59
Wohnort: Bayern / Oberpfalz
Titel: Spielzeugsegler
Segelnummer: GER120
Bootstyp: Home of MANTA design

Re: LW-PLA im Einsatz

Beitrag: #40Beitragvon Torti » 11.01.2021, 17:09


Du hast ne leichte Anstellung der Ruderachse, da geht es problemlos und sollte dicht werden.
Eine weiter Option wäre ein 4x3 Kohlerohr einzuschieben.
MfG Torti

GER 175
Torti
Alter Hase
Alter Hase
 
Beiträge: 368
Registriert: 01.10.2012, 18:53
Wohnort: Kiel
Titel: Ahnungsloser
VorherigeNächste

Zurück zu 3D-Druck

cron